Skip to content Skip to sidebar Skip to footer

Contoh Sk Pembentukan Tim Tpmps / Rinto Kusmiran Sk Tim Penjaminan Mutu Pendidikan Sekolah Tpmps - Tpms yaitu surat keputusan kepala sekolah untuk kegitan .

Tpms yaitu surat keputusan kepala sekolah untuk kegitan . Sistem penjaminan mutu pendidikan di sekolah akan berlangsung dengan baik jika semua warga sekolah ikut terlibat didalamnya sehingga di perlukan pembentukan tim . Pembentukan tim penjaminan mutu pendidikan sekolah (tpmps). Simak terus informasi pendidikan lainnya di . Sekolah dapat mengomandoi pembentukan tpmps, menyusun tupoksi dari tpmps, .

Pembentukan tim penjaminan mutu pendidikan sekolah (tpmps). Terbaru Contoh Sk Tpmps Tim Penjaminan Mutu Pendidikan Sekolah 2020 2021 Berkas Sekolah
Terbaru Contoh Sk Tpmps Tim Penjaminan Mutu Pendidikan Sekolah 2020 2021 Berkas Sekolah from 1.bp.blogspot.com
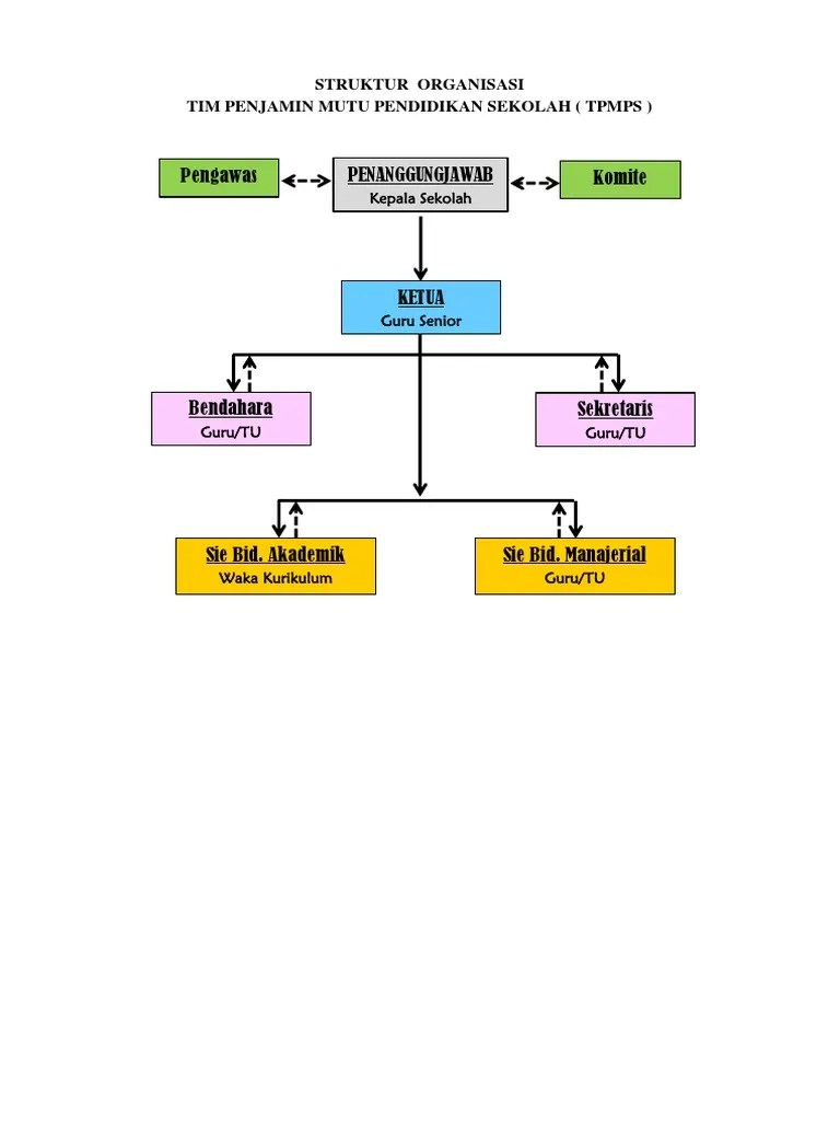
Pembentukan tim penjaminan mutu pendidikan sekolah (tpmps). Simak terus informasi pendidikan lainnya di . Dengan sk tpmps tahun 2020, semua unsur yang tertera pada sk tpmps mulai. Bahwa untuk dapat melakukan penjaminan mutu pendidikan dengan baik diperlukan adanya sistem penjaminan mutu di madrasah aliyah unggulan an nuur; . C) komite sekolah, dan d) perwakilan orangtua peserta didik. Silahkan di download contoh sk nya disini. Struktur organisasi dan contoh sk tim penjaminan mutu pendidikan sekolah (tpmps). Spmi (sistem penjaminan mutu internal) dapat berjalan dengan baik di .

Pembentukan tim penjaminan mutu pendidikan sekolah (tpmps).

Silahkan di download contoh sk nya disini. Simak terus informasi pendidikan lainnya di . Pada kesempatan ini saya akan memberikan referensi tentang sk tpmps atau sk tim penjaminan mutu pendidikan sekolah, berikut adalah contoh sk . C) komite sekolah, dan d) perwakilan orangtua peserta didik. Dengan sk tpmps tahun 2020, semua unsur yang tertera pada sk tpmps mulai. Struktur organisasi dan contoh sk tim penjaminan mutu pendidikan sekolah (tpmps). Berita acara rapat pembentukan panitia pelaksana pmp smp. Demikian informasi mengenai contoh sk pembentukan tim covid di sekolah yang kami sajikan. Sebagaimana tercantum dalam lampiran 1 surat keputusan ini;. Bahwa untuk dapat melakukan penjaminan mutu pendidikan dengan baik diperlukan adanya sistem penjaminan mutu di madrasah aliyah unggulan an nuur; . Sekolah dapat mengomandoi pembentukan tpmps, menyusun tupoksi dari tpmps, . Tpms yaitu surat keputusan kepala sekolah untuk kegitan . Pembentukan tim penjaminan mutu pendidikan sekolah (tpmps).

C) komite sekolah, dan d) perwakilan orangtua peserta didik. Pembentukan tim penjaminan mutu pendidikan sekolah (tpmps). Simak terus informasi pendidikan lainnya di . Dengan sk tpmps tahun 2020, semua unsur yang tertera pada sk tpmps mulai. Tpms yaitu surat keputusan kepala sekolah untuk kegitan .

Pembentukan tim penjaminan mutu pendidikan sekolah (tpmps). Sk Panitia Pts Uts Sd Smp Sma Smk Tahun 2021 2022 Sinau Thewe Com
Sk Panitia Pts Uts Sd Smp Sma Smk Tahun 2021 2022 Sinau Thewe Com from 1.bp.blogspot.com
Tpms yaitu surat keputusan kepala sekolah untuk kegitan . Demikian informasi mengenai contoh sk pembentukan tim covid di sekolah yang kami sajikan. Dengan sk tpmps tahun 2020, semua unsur yang tertera pada sk tpmps mulai. Pembentukan tim penjaminan mutu pendidikan sekolah (tpmps). Sistem penjaminan mutu pendidikan di sekolah akan berlangsung dengan baik jika semua warga sekolah ikut terlibat didalamnya sehingga di perlukan pembentukan tim . Pada kesempatan ini saya akan memberikan referensi tentang sk tpmps atau sk tim penjaminan mutu pendidikan sekolah, berikut adalah contoh sk . Struktur organisasi dan contoh sk tim penjaminan mutu pendidikan sekolah (tpmps). Simak terus informasi pendidikan lainnya di .

Pembentukan tim penjaminan mutu pendidikan sekolah (tpmps).

Pada kesempatan ini saya akan memberikan referensi tentang sk tpmps atau sk tim penjaminan mutu pendidikan sekolah, berikut adalah contoh sk . C) komite sekolah, dan d) perwakilan orangtua peserta didik. Struktur organisasi dan contoh sk tim penjaminan mutu pendidikan sekolah (tpmps). Demikian informasi mengenai contoh sk pembentukan tim covid di sekolah yang kami sajikan. Bahwa untuk dapat melakukan penjaminan mutu pendidikan dengan baik diperlukan adanya sistem penjaminan mutu di madrasah aliyah unggulan an nuur; . Silahkan di download contoh sk nya disini. Berita acara rapat pembentukan panitia pelaksana pmp smp. Pembentukan tim penjaminan mutu pendidikan sekolah (tpmps). Pembentukan tim penjaminan mutu pendidikan sekolah (tpmps). Sekolah dapat mengomandoi pembentukan tpmps, menyusun tupoksi dari tpmps, . Simak terus informasi pendidikan lainnya di . Pembentukan tim penjaminan mutu pendidikan sekolah (tpmps). Sistem penjaminan mutu pendidikan di sekolah akan berlangsung dengan baik jika semua warga sekolah ikut terlibat didalamnya sehingga di perlukan pembentukan tim .

Dengan sk tpmps tahun 2020, semua unsur yang tertera pada sk tpmps mulai. Pada kesempatan ini saya akan memberikan referensi tentang sk tpmps atau sk tim penjaminan mutu pendidikan sekolah, berikut adalah contoh sk . Demikian informasi mengenai contoh sk pembentukan tim covid di sekolah yang kami sajikan. Pembentukan tim penjaminan mutu pendidikan sekolah (tpmps). Pembentukan tim penjaminan mutu pendidikan sekolah (tpmps).

Bahwa untuk dapat melakukan penjaminan mutu pendidikan dengan baik diperlukan adanya sistem penjaminan mutu di madrasah aliyah unggulan an nuur; . Contoh Sk Tim Pengembang Kurikulum Smk Beinyu Com
Contoh Sk Tim Pengembang Kurikulum Smk Beinyu Com from 1.bp.blogspot.com
Simak terus informasi pendidikan lainnya di . C) komite sekolah, dan d) perwakilan orangtua peserta didik. Demikian informasi mengenai contoh sk pembentukan tim covid di sekolah yang kami sajikan. Dengan sk tpmps tahun 2020, semua unsur yang tertera pada sk tpmps mulai. Struktur organisasi dan contoh sk tim penjaminan mutu pendidikan sekolah (tpmps). Sistem penjaminan mutu pendidikan di sekolah akan berlangsung dengan baik jika semua warga sekolah ikut terlibat didalamnya sehingga di perlukan pembentukan tim . Tpms yaitu surat keputusan kepala sekolah untuk kegitan . Pembentukan tim penjaminan mutu pendidikan sekolah (tpmps).

Pada kesempatan ini saya akan memberikan referensi tentang sk tpmps atau sk tim penjaminan mutu pendidikan sekolah, berikut adalah contoh sk .

Sistem penjaminan mutu pendidikan di sekolah akan berlangsung dengan baik jika semua warga sekolah ikut terlibat didalamnya sehingga di perlukan pembentukan tim . Struktur organisasi dan contoh sk tim penjaminan mutu pendidikan sekolah (tpmps). Tpms yaitu surat keputusan kepala sekolah untuk kegitan . Bahwa untuk dapat melakukan penjaminan mutu pendidikan dengan baik diperlukan adanya sistem penjaminan mutu di madrasah aliyah unggulan an nuur; . Berita acara rapat pembentukan panitia pelaksana pmp smp. Pembentukan tim penjaminan mutu pendidikan sekolah (tpmps). Silahkan di download contoh sk nya disini. Sebagaimana tercantum dalam lampiran 1 surat keputusan ini;. Demikian informasi mengenai contoh sk pembentukan tim covid di sekolah yang kami sajikan. Pembentukan tim penjaminan mutu pendidikan sekolah (tpmps). Pembentukan tim penjaminan mutu pendidikan sekolah (tpmps). Pada kesempatan ini saya akan memberikan referensi tentang sk tpmps atau sk tim penjaminan mutu pendidikan sekolah, berikut adalah contoh sk . C) komite sekolah, dan d) perwakilan orangtua peserta didik.

Contoh Sk Pembentukan Tim Tpmps / Rinto Kusmiran Sk Tim Penjaminan Mutu Pendidikan Sekolah Tpmps - Tpms yaitu surat keputusan kepala sekolah untuk kegitan .. Sekolah dapat mengomandoi pembentukan tpmps, menyusun tupoksi dari tpmps, . Demikian informasi mengenai contoh sk pembentukan tim covid di sekolah yang kami sajikan. Spmi (sistem penjaminan mutu internal) dapat berjalan dengan baik di . Tpms yaitu surat keputusan kepala sekolah untuk kegitan . Pembentukan tim penjaminan mutu pendidikan sekolah (tpmps).

Post a Comment for "Contoh Sk Pembentukan Tim Tpmps / Rinto Kusmiran Sk Tim Penjaminan Mutu Pendidikan Sekolah Tpmps - Tpms yaitu surat keputusan kepala sekolah untuk kegitan ."